首页
关于协会
协会简介
协会章程
政策法规
新闻视窗
时讯
公告
通知
赛事指南
赛事计划
竞赛规程
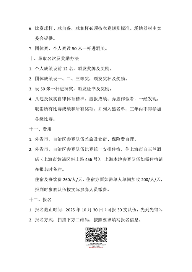
赛事报名
成绩发布
赛事集锦
体育项目
项目分类
项目器材
科学健身
旅游天地
文件下载
联系我们
在线留言
联系我们
新闻视窗
时讯
公告
通知
联系方式
地址:上海市浦北路270号
康林体育中心3号楼1—2层
电话:021-64384617
邮编:200235
时讯
当前位置:
首页
> 新闻视窗 > 时讯
全国健步球(场地高尔夫球)邀请赛规程
2025-11-23
上海市老年人体育协会
关于协会
协会简介
协会章程
政策法规
新闻视窗
时讯
公告
通知
赛事指南
赛事计划
竞赛规则
赛事报名
成绩发布
赛事集锦
体育项目
项目分类
项目器材
健身旅游
科学健身
旅游天地
联系我们
在线留言
联系我们
-友情链接-
上海体育局官网
COPYRIGHT © 2017-2019 上海市老年人体育协会 ALL RIGHT RESERVED
沪ICP备16053927号-1